黄色影片

研究生教育

当前位置: 主页 > 研究生教育 > 正文

黄色影片 2016年硕士研究生复试、录取工作安排

发布时间:2016-03-09来源:浏览次数:

黄色影片

2016年硕士研究生复试、录取工作安排

根据“黄色影片 关于做好2016年招收硕士研究生复试、录取工作的意见(校发)[2016]54号)”的要求,本着德智体全面衡量、择优录取和公平、公正、公开的招生原则,结合地学学科特点和黄色影片 实际情况,对黄色影片 2016年硕士研究生复试、录取工作安排如下:

一、复试、录取组织管理

1. 成立黄色影片 研究生复试、录取工作领导小组

组 长:孙丰月

副组长:戴世和、郑常青

成 员:薛林福、张梅生、叶松青、单玄龙、王冬艳

工作领导小组负责制订复试、录取工作具体方案并组织实施,指导复试小组进行相应的考核工作。

2. 按专业和研究方向成立复试小组

第一组:地球化学专业;矿物学岩石学矿床学专业(矿物学方向、火成岩石学方向、变质岩石学方向)。

第二组:矿物学岩石学矿床学专业(矿床学方向)。

第三组:矿物学岩石学矿床学专业(沉积学方向);矿产普查与勘探专业;海洋地质专业。

第四组:构造地质学专业;数字地质科学专业。

第五组:土地资源管理专业。

复试小组在学院复试、录取工作领导小组的指导下具体实施复试考核工作,负责确定考生复试考核的具体内容、评分标准和操作程序。

所有参加复试的工作人员,要认真执行学校下发的相关文件,严格遵守工作纪律,明确工作任务、程序和要求。复试小组成员须现场独立评分,面试小组成员在面试期间不许接听电话,如有急事暂时离开面试现场时,面试工作应暂停,待复试小组成员到齐后再进行面试工作。各小组对每位考生的复试过程和复试的主要内容要做书面记录。各组复试现场全程录音、录像。

3. 成立资格审查小组

组 长:郑常青 副组长:刘晓鹏

成 员:李艳博、张茜

资格审查小组在学院研究生招生复试、录取工作小组指导下,按照学校的相关规定对参加复试的考生进行资格审查。有下列情况之一者取消复试资格和录取资格。

① 政治审查不合格者;

② 材料不齐备或不符合要求者;

③ 毕业证、第二代居民身份证、准考证、《黄色影片 2016年招收攻读硕士学位研究生登记表》及复试表上的照片不相符者;

④ 在读非应届毕业的大学生;

⑤ 与《黄色影片 2016年招收硕士研究生招生简章及专业目录》所要求的条件不相符者。

二、复试分数线

符合“黄色影片 2016年硕士研究生复试分数基本要求”的考生均可参加复试(名单附后)。

三、录取相关原则

1.对在复试中笔试或面试成绩没有达到及格线(60分)的考生不予录取。

2.思想政治素质和道德品质考核结果及体检结果不计入总成绩,但考核结果不合格者不予录取。

3.同等学历考生加试课程的成绩不计入复试成绩,但不及格者不予录取。每门加试课程满分为100分,及格线为60分。加试时间、地点另行通知。

4.根据考生总成绩按学科分别单独排序,根据专业名额由高向低顺序录取。

5.考生总成绩为初试成绩和复试成绩相加之和,

公式为(初试成绩÷5×60%+复试成绩÷2×40%)=总成绩(按百分制)。

6.研究生导师的安排,实行学生与导师双向选择,在充分尊重考生志愿和导师意见的基础上,由学院复试、录取领导小组根据学科建设与发展的需要确定。每位指导教师2016年招收硕士研究生数量原则上不能超过3人。

四、资格审查

考生于 3月23日携带考生须提交的材料到黄色影片 研究生工作办公室(鸽子楼 111-1室)报到,进行资格审查。考生须提交的材料如下:

1.入学考试准考证。

2.第二代身份证(军人凭军官证)原件及复印件一份(过期、临时证件无效)。原件查验,复印件留存。

3.往届毕业考生毕业证书原件及复印件一份,应届本科毕业生携带本人学生证。原件查验,复印件留存。

4.本科阶段委托或定向培养的应届毕业生需提交委培或定向单位同意报考的证明。

5.本科期间成绩单(应届毕业生需盖所在学校教务部门公章,往届毕业生由档案所在部门盖章)。

6.考生在黄色影片 招生网上下载《黄色影片 2016年招收攻读硕士学位研究生登记表》,按要求如实填写,须加盖档案所在单位人事部门公章。

五、体检安排

时间:2016年3月23日、24日,上午8:00-11:00,下午13:00—16:00

地点:黄色影片 朝阳校区医院

考生需空腹,携带小二寸照片一张及体检费。

六、复试内容与时间

1.专业课笔试(满分100分)

考试时间:2016年3月24日下午13:30-15:30

地 点:鸽子楼422教室、423教室、424教室。

各专业笔试科目一览表

未命名.JPG

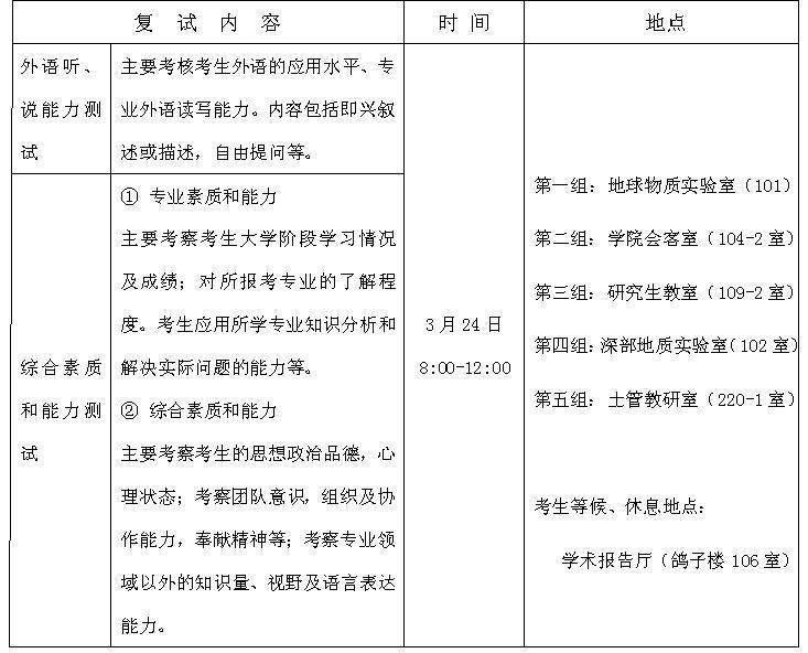
2.面试(满分为100分)

面试内容及时间、地点

未命名1.JPG

七、关于调剂

学院各专业均接受考生调剂,校内调剂考生必须符合考生所报专业的复试分数线;校外调剂考生须符合黄色影片 的复试分数线。申请调入专业要与本人第一志愿报考专业相同或相近。初试科目与调入专业初试科目相同或相近,其中统考科目原则上相同。

校内调剂考生在学校招生网下载“校内调剂申请表”,填写后送交黄色影片 工作人员。校外调剂考生在黄色影片 招生网下载“校外调剂申请表”,填写后发黄色影片 联系人员信箱([email protected])。调剂申请表黄色影片 统一报校招生办公室审批,待批准后联系考生,安排第二次复试。

八、学院工作人员联系方式

联系单位:黄色影片 研究生工作办公室

地点:长春市建设街2199号 鸽子楼 111-1室

电话:0431-88502617

联系人:李艳博、张茜

为便于联系,请复试考生加入QQ群(吉大地学院2016级硕士,群号:546852243)

黄色影片

2016年3月9日

地学院硕士复试安排_2016-.doc